编辑:黄敏 发布时间 : 2023-06-09 来源 : 宜昌发布
七届市委第四轮巡察正式进驻
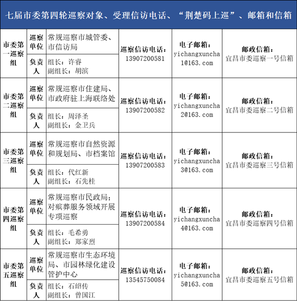
公布受理信访电话
“荆楚码上巡”、邮箱和信箱
根据市委巡察工作统一部署,5月底至8月中旬,市委巡察组对市住建局等9个单位开展常规巡察,对殡葬服务领域突出问题开展专项巡察。5月31日至6月1日,市委5个巡察组已进驻市城管委、市住建局、市自然资源和规划局、市民政局、市园林绿化建设管护中心。
巡察期间,各巡察组设置“荆楚码上巡”微信小程序、值班电话、电子邮箱和邮政信箱,在被巡察单位设立群众来访接待点。
常规巡察受理反映被巡察党组织领导班子及其成员、所属单位主要负责人,以及重要岗位干部问题的来信、来电、来访,重点是关于违反政治纪律、组织纪律、廉洁纪律、群众纪律、工作纪律、生活纪律等方面的举报和反映。
欢迎广大干部群众按照巡察受理范围,直接向巡察组反映有关问题,鼓励实名举报。

荆楚码上巡

地址:湖北宜昌市白龙岗市委大院 备案号:鄂ICP备2021008424号-1
Copyright 2003—2022 www.ycjw.gov.cn All Rights Reserved